Springe zum Inhalt

Labor für Prozessdatenverarbeitung und Prozessmesstechnik

Das Labor für Prozessdatenverarbeitung und Prozessmesstechnik bietet praktische Lehrveranstaltungen, die es unseren Studierenden ermöglichen, sich in die Softwareentwicklung für elektronische Steuergeräte einzuarbeiten.

Forschung

Lehre und Lehrveranstaltungen

  • Prozessdatenverarbeitung (6. Semester im Schwerpunkt Informations- und Automatisierungstechnik)
  • Softwareentwicklung für elektronische Steuergeräte (Wahlfach)

 

Ausstattung

Das Labor für Prozessdatenverarbeitung und Prozessmesstechnik verfügt über eine moderne und praxisorientierte Laborausstattung. Dazu zählen:

  • Verschiedene Mikrocontrollersysteme unterschiedlicher Leistungsklasse(16- Bit- und 32-Bit-Syteme)
  • Werkzeuge zur Simulation und Reglerauslegung (z. B. Matlab/Simulink/ Stateflow)
  • Rapid-Control-Prototyping-Entwicklungsumgebung
  • Diverse Compiler, Linker, Locater, Debugger für die verschiedenen Zielsysteme
  • Programmwerkzeuge zur Kalibration und Messdatenerfassung via CAN
  • Anschlussplatine des Labors für Prozessdatenverarbeitung und Prozessmesstechnik.

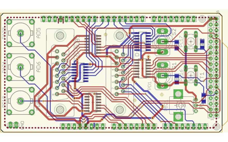
  • Schema der Anschlussplatine des Labors für Prozessdatenverarbeitung und Prozessmesstechnik.

  • Arduino Physical-Computing-Plattform im Labor für Prozessdatenverarbeitung und Prozessmesstechnik.

Kontakt